s0m1ng

二进制学习中

逆向中的DES

概述:

DES数据加密标准(Data Encryption Standard)是发明最早的最广泛使用的分组对称加密算法。DES 加密算法中,明文和密文为 64bit分组,也就是8字节。密钥的长度为 64 位,但是密钥的每个第八位设置为奇偶校验位,因此密钥的实际长度为56位

算法流程:

总流程:

过程

IP置换:

IP

这里的置换顺序是

原始数据的第一位变成原始数据的第58位

原始数据的第二位变成原始数据的第50位

….以此类推

16轮迭代:

先把上面生成的64位新数据分成左右各32位L0,R0,按下面的公式去更新数据

迭代

最后生成的最后还要再交换一次

密钥更新 :

DES算法采用了每轮子密钥生成的方式来增加密钥的复杂性和安全性。每轮子密钥都是由主密钥(64位)通过密钥调度算法(Key Schedule Algorithm)生成的。DES算法的密钥调度算法可以将64位的主密钥分成16个子密钥,每个子密钥48位,用于每轮加密中与输入数据进行异或运算。

密钥生成

下面是上图各个函数的具体实现

置换选择-1:

PC1

实现了64位->56位

从PC-1的置换表中可以看到,舍弃掉的8位数据是原始数据中每8位数据的最后一位,也就是我们所熟知的奇偶检验位。这8位被丢弃是因为它们对于密钥的安全性没有贡献,而且能够使DES算法的计算速度更快。

然后将置换后的56bit分为各为28bit的左右两半,分别记为C0和D0

置换选择-2:

PC2

实现了56位->48位,满足了f函数的运算条件

移位:

在第i轮分别对Ci-1和Di-1进行左循环位移,所位移数由下表给出。

使用这种编排,子密钥寄存器的内容经16次迭代之后又回到原来的位置

移位表

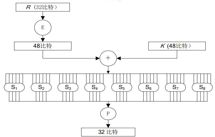
f函数:

轮函数由四个处理过程组成

  1. E扩展置换
  2. 异或运算
  3. S替代
  4. P置换

f函数

E扩展置换 :

R首先被扩展成48比特,扩展过程由下表选择扩展运算E 定义,其中将R的16个比特各重复一次

E扩展

异或:

普通异或操作

S替代:

经过S表替换输入六位bit输出4位bit

s盒

使用方法

  • 对每个盒Si,其6比特输入中,第1个和第6个比 特形成一个2位二进制数,用来选择Si的四个代 换中的一个
  • 6比特输入中,中间4位用来选择列
  • 行和列选定后,得到其交叉位置的十进制数, 表示为4位二进制数即得这一S盒的输出

P置换:

p置换

P盒替换将S盒替换的32位输出作为输入,经过上述固定的替换表进行替换后即为最后F轮函数的结果。

该结果F(R0,K0)与L0进行异或运算得到下一轮的右半部分R1

IP-1置换:

IP-1

经过16轮迭代之后,将两边的32bit密文合并成64bit置换输入,然后使用初始逆置换表进行逆置换得到64bit密文。

DES解密:

和Feistel密码一样,DES的解密和加密使用同一算法, 但子密钥使用的顺序相反。

解密结构与加密结构完全相同,只不过是所使用的子密钥的顺序正好相反!

应用&3DES:

一般现在都是用改编的3DES算法来加密数据,因为之前的DES位数太少,不太安全,因此也诞生了3DES这样的算法来对DES进行加强。3DES顾名思义,就i是使用DES加密3次,使用3个密钥进行加解密。

3DES

其中一次解密,两次加密的原因是,如果三个密钥相同的情况下,那相当于一次DES加密,可以兼容一些没有实现3DES的老设备

代码实现:

python版本:

1
2
3
4
5
6
7
8
9
10
11
12
13
14
15
16
17
18
19
20
21
22
23
24
25
26
27
28
29
30
31
32
33
34
35
36
37
38
39
40
41
42
43
44
45
46
47
48
49
50
51
52
53
54
55
56
57
58
59
60
61
62
63
64
65
66
67
68
69
70
71
72
73
74
75
76
77
78
79
80
81
82
83
84
85
86
87
88
89
90
91
92
93
94
95
96
97
98
99
100
101
102
103
104
105
106
107
108
109
110
111
112
113
114
115
116
117
118
119
120
121
122
123
124
125
126
127
128
129
130
131
132
133
134
135
136
137
138
139
140
141
142
143
144
145
146
147
148
149
150
151
152
153
154
155
156
157
158
159
160
161
162
163
164
165
166
167
168
169
170
171
172
173
174
175
176
177
178
179
180
181
182
183
184
185
186
187
188
189
190
191
192
193
194
195
196
197
198
199
200
201
202
203
204
205
206
207
208
209
210
211
212
213
214
215
216
217
218
219
220
221
222
223
224
225
226
227
228
229
230
231
232
233
234
235
236
237
238
239
240
241
242
243
244
245
246
247
248
249
250
251
252
253
254
255
256
257
258
259
260
261
262
263
264
265
266
267
268
269
270
271
272
273
274
275
276
277
278
279
280
281
282
283
284
285
286
287
288
289
290
291
292
293
294
295
296
297
298
299
300
301
302
303
304
305
306
307
308
309
310
311
312
313
314
315
316
317
318
319
320
321
322
323
324
325
326
327
328
329
330
331
332
333
334
import binascii

class ArrangeSimpleDES():
def __init__(self):
# 出初始化DES加密的参数
self.ip = [
58, 50, 42, 34, 26, 18, 10, 2, 60, 52, 44, 36, 28, 20, 12, 4,
62, 54, 46, 38, 30, 22, 14, 6, 64, 56, 48, 40, 32, 24, 16, 8,
57, 49, 41, 33, 25, 17, 9, 1, 59, 51, 43, 35, 27, 19, 11, 3,
61, 53, 45, 37, 29, 21, 13, 5, 63, 55, 47, 39, 31, 23, 15, 7,
] # ip置换

self.ip1 = [
40, 8, 48, 16, 56, 24, 64, 32, 39, 7, 47, 15, 55, 23, 63, 31,
38, 6, 46, 14, 54, 22, 62, 30, 37, 5, 45, 13, 53, 21, 61, 29,
36, 4, 44, 12, 52, 20, 60, 28, 35, 3, 43, 11, 51, 19, 59, 27,
34, 2, 42, 10, 50, 18, 58, 26, 33, 1, 41, 9, 49, 17, 57, 25,
] # 逆ip置换
self.E = [
32, 1, 2, 3, 4, 5,
4, 5, 6, 7, 8, 9,
8, 9, 10, 11, 12, 13,
12, 13, 14, 15, 16, 17,
16, 17, 18, 19, 20, 21,
20, 21, 22, 23, 24, 25,
24, 25, 26, 27, 28, 29,
28, 29, 30, 31, 32, 1,
] # E置换,将32位明文置换位48位
self.P = [
16, 7, 20, 21, 29, 12, 28, 17,
1, 15, 23, 26, 5, 18, 31, 10,
2, 8, 24, 14, 32, 27, 3, 9,
19, 13, 30, 6, 22, 11, 4, 25,
] # P置换,对经过S盒之后的数据再次进行置换
# 设置默认密钥
self.K = '0111010001101000011010010111001101101001011100110110100101110110'
self.k1 = [
57, 49, 41, 33, 25, 17, 9,
1, 58, 50, 42, 34, 26, 18,
10, 2, 59, 51, 43, 35, 27,
19, 11, 3, 60, 52, 44, 36,
63, 55, 47, 39, 31, 23, 15,
7, 62, 54, 46, 38, 30, 22,
14, 6, 61, 53, 45, 37, 29,
21, 13, 5, 28, 20, 12, 4,
] # 密钥的K1初始置换
self.k2 = [
14, 17, 11, 24, 1, 5, 3, 28,
15, 6, 21, 10, 23, 19, 12, 4,
26, 8, 16, 7, 27, 20, 13, 2,
41, 52, 31, 37, 47, 55, 30, 40,
51, 45, 33, 48, 44, 49, 39, 56,
34, 53, 46, 42, 50, 36, 29, 32,
]

self.k0 = [1, 1, 2, 2, 2, 2, 2, 2, 1, 2, 2, 2, 2, 2, 2, 1, ] # 秘钥循环移位的位数

self.S = [
[
0xe, 0x4, 0xd, 0x1, 0x2, 0xf, 0xb, 0x8, 0x3, 0xa, 0x6, 0xc, 0x5, 0x9, 0x0, 0x7,
0x0, 0xf, 0x7, 0x4, 0xe, 0x2, 0xd, 0x1, 0xa, 0x6, 0xc, 0xb, 0x9, 0x5, 0x3, 0x8,
0x4, 0x1, 0xe, 0x8, 0xd, 0x6, 0x2, 0xb, 0xf, 0xc, 0x9, 0x7, 0x3, 0xa, 0x5, 0x0,
0xf, 0xc, 0x8, 0x2, 0x4, 0x9, 0x1, 0x7, 0x5, 0xb, 0x3, 0xe, 0xa, 0x0, 0x6, 0xd,
],
[
0xf, 0x1, 0x8, 0xe, 0x6, 0xb, 0x3, 0x4, 0x9, 0x7, 0x2, 0xd, 0xc, 0x0, 0x5, 0xa,
0x3, 0xd, 0x4, 0x7, 0xf, 0x2, 0x8, 0xe, 0xc, 0x0, 0x1, 0xa, 0x6, 0x9, 0xb, 0x5,
0x0, 0xe, 0x7, 0xb, 0xa, 0x4, 0xd, 0x1, 0x5, 0x8, 0xc, 0x6, 0x9, 0x3, 0x2, 0xf,
0xd, 0x8, 0xa, 0x1, 0x3, 0xf, 0x4, 0x2, 0xb, 0x6, 0x7, 0xc, 0x0, 0x5, 0xe, 0x9,
],
[
0xa, 0x0, 0x9, 0xe, 0x6, 0x3, 0xf, 0x5, 0x1, 0xd, 0xc, 0x7, 0xb, 0x4, 0x2, 0x8,
0xd, 0x7, 0x0, 0x9, 0x3, 0x4, 0x6, 0xa, 0x2, 0x8, 0x5, 0xe, 0xc, 0xb, 0xf, 0x1,
0xd, 0x6, 0x4, 0x9, 0x8, 0xf, 0x3, 0x0, 0xb, 0x1, 0x2, 0xc, 0x5, 0xa, 0xe, 0x7,
0x1, 0xa, 0xd, 0x0, 0x6, 0x9, 0x8, 0x7, 0x4, 0xf, 0xe, 0x3, 0xb, 0x5, 0x2, 0xc,
],
[
0x7, 0xd, 0xe, 0x3, 0x0, 0x6, 0x9, 0xa, 0x1, 0x2, 0x8, 0x5, 0xb, 0xc, 0x4, 0xf,
0xd, 0x8, 0xb, 0x5, 0x6, 0xf, 0x0, 0x3, 0x4, 0x7, 0x2, 0xc, 0x1, 0xa, 0xe, 0x9,
0xa, 0x6, 0x9, 0x0, 0xc, 0xb, 0x7, 0xd, 0xf, 0x1, 0x3, 0xe, 0x5, 0x2, 0x8, 0x4,
0x3, 0xf, 0x0, 0x6, 0xa, 0x1, 0xd, 0x8, 0x9, 0x4, 0x5, 0xb, 0xc, 0x7, 0x2, 0xe,
],
[
0x2, 0xc, 0x4, 0x1, 0x7, 0xa, 0xb, 0x6, 0x8, 0x5, 0x3, 0xf, 0xd, 0x0, 0xe, 0x9,
0xe, 0xb, 0x2, 0xc, 0x4, 0x7, 0xd, 0x1, 0x5, 0x0, 0xf, 0xa, 0x3, 0x9, 0x8, 0x6,
0x4, 0x2, 0x1, 0xb, 0xa, 0xd, 0x7, 0x8, 0xf, 0x9, 0xc, 0x5, 0x6, 0x3, 0x0, 0xe,
0xb, 0x8, 0xc, 0x7, 0x1, 0xe, 0x2, 0xd, 0x6, 0xf, 0x0, 0x9, 0xa, 0x4, 0x5, 0x3,
],
[
0xc, 0x1, 0xa, 0xf, 0x9, 0x2, 0x6, 0x8, 0x0, 0xd, 0x3, 0x4, 0xe, 0x7, 0x5, 0xb,
0xa, 0xf, 0x4, 0x2, 0x7, 0xc, 0x9, 0x5, 0x6, 0x1, 0xd, 0xe, 0x0, 0xb, 0x3, 0x8,
0x9, 0xe, 0xf, 0x5, 0x2, 0x8, 0xc, 0x3, 0x7, 0x0, 0x4, 0xa, 0x1, 0xd, 0xb, 0x6,
0x4, 0x3, 0x2, 0xc, 0x9, 0x5, 0xf, 0xa, 0xb, 0xe, 0x1, 0x7, 0x6, 0x0, 0x8, 0xd,
],
[
0x4, 0xb, 0x2, 0xe, 0xf, 0x0, 0x8, 0xd, 0x3, 0xc, 0x9, 0x7, 0x5, 0xa, 0x6, 0x1,
0xd, 0x0, 0xb, 0x7, 0x4, 0x9, 0x1, 0xa, 0xe, 0x3, 0x5, 0xc, 0x2, 0xf, 0x8, 0x6,
0x1, 0x4, 0xb, 0xd, 0xc, 0x3, 0x7, 0xe, 0xa, 0xf, 0x6, 0x8, 0x0, 0x5, 0x9, 0x2,
0x6, 0xb, 0xd, 0x8, 0x1, 0x4, 0xa, 0x7, 0x9, 0x5, 0x0, 0xf, 0xe, 0x2, 0x3, 0xc,
],
[
0xd, 0x2, 0x8, 0x4, 0x6, 0xf, 0xb, 0x1, 0xa, 0x9, 0x3, 0xe, 0x5, 0x0, 0xc, 0x7,
0x1, 0xf, 0xd, 0x8, 0xa, 0x3, 0x7, 0x4, 0xc, 0x5, 0x6, 0xb, 0x0, 0xe, 0x9, 0x2,
0x7, 0xb, 0x4, 0x1, 0x9, 0xc, 0xe, 0x2, 0x0, 0x6, 0xa, 0xd, 0xf, 0x3, 0x5, 0x8,
0x2, 0x1, 0xe, 0x7, 0x4, 0xa, 0x8, 0xd, 0xf, 0xc, 0x9, 0x0, 0x3, 0x5, 0x6, 0xb,
],
] # 16进制表示S盒的数据,S盒是为了将48位转换为32位,有8个盒子

def __substitution(self, table: str, self_table: list) -> str:
"""
:param table: 需要进行置换的列表,是一个01字符串
:param self_table: 置换表,在__init__中初始化了
:return: 返回置换后的01字符串
"""
sub_result = ""
for i in self_table:
sub_result += table[i - 1]
return sub_result

def str2bin(self, string: str) -> str:
"""
将明文转为二进制字符串:
:param string: 任意字符串
:return:二进制字符串
"""
plaintext_list = list(bytes(string, 'utf8')) # 将字符串转成bytes类型,再转成list
result = [] # 定义返回结果
for num in plaintext_list:
result.append(bin(num)[2:].zfill(8)) # 将列表的每个元素转成二进制字符串,8位宽度
return "".join(result)

def bin2str(self, binary: str) -> str:
"""
二进制字符串转成字符串
:param binary:
:return:
"""
list_bin = [binary[i:i + 8] for i in range(0, len(binary), 8)] # 对二进制字符串进行切分,每8位为一组
list_int = []
for b in list_bin:
list_int.append(int(b, 2)) # 对二进制转成int
result = bytes(list_int).decode() # 将列表转成bytes,在进行解码,得到字符串
return result

def __bin2int(self, binary: str) -> list:
"""
由于加密之后的二进制无法直接转成字符,有不可见字符在,utf8可能无法解码,所以需要将二进制字符串每8位转成int型号列表,用于转成bytes再转hex
:param binary: 二进制字符串
:return: int型列表
"""
list_bin = [binary[i:i + 8] for i in range(0, len(binary), 8)] # 对二进制字符串进行切分,每8位为一组
list_int = []
for b in list_bin:
list_int.append(int(b, 2))
return list_int

def __int2bin(self, list_int: list) -> str:
result = []
for num in list_int:
result.append(bin(num)[2:].zfill(8))
return ''.join(result)

def __get_block_list(self, binary: str) -> list:
"""
对明文二进制串进行切分,每64位为一块,DES加密以64位为一组进行加密的
:type binary: 二进制串
"""
len_binary = len(binary)
if len_binary % 64 != 0:
binary_block = binary + ("0" * (64 - (len_binary % 64)))
return [binary_block[i:i + 64] for i in range(0, len(binary_block), 64)]
else:
return [binary[j:j + 64] for j in range(0, len(binary), 64)]

def modify_secretkey(self):
"""
修改默认密钥函数
:return: None
"""
print('当前二进制形式密钥为:{}'.format(self.K))
print("当前字符串形式密钥为:{}".format(self.bin2str(self.K)))
newkey = input("输入新的密钥(长度为8):")
if len(newkey) != 8:
print("密钥长度不符合,请重新输入:")
self.modify_secretkey()
else:
bin_key = self.str2bin(newkey)
self.K = bin_key
print("当前二进制形式密钥为:{}".format(self.K))

def __f_funtion(self, right: str, key: str):
"""
:param right: 明文二进制的字符串加密过程的右半段
:param key: 当前轮数的密钥
:return: 进行E扩展,与key异或操作,S盒操作后返回32位01字符串
"""
# 对right进行E扩展
e_result = self.__substitution(right, self.E)
# 与key 进行异或操作
xor_result = self.__xor_function(e_result, key)
# 进入S盒子
s_result = self.__s_box(xor_result)
# 进行P置换
p_result = self.__substitution(s_result, self.P)
return p_result

def __get_key_list(self):
"""
:return: 返回加密过程中16轮的子密钥
"""
key = self.__substitution(self.K, self.k1)
left_key = key[0:28]
right_key = key[28:56]
keys = []
for i in range(1, 17):
move = self.k0[i - 1]
move_left = left_key[move:28] + left_key[0:move]
move_right = right_key[move:28] + right_key[0:move]
left_key = move_left
right_key = move_right
move_key = left_key + right_key
ki = self.__substitution(move_key, self.k2)
keys.append(ki)
return keys

def __xor_function(self, xor1: str, xor2: str):
"""
:param xor1: 01字符串
:param xor2: 01字符串
:return: 异或操作返回的结果
"""
size = len(xor1)
result = ""
for i in range(0, size):
result += '0' if xor1[i] == xor2[i] else '1'
return result

def __s_box(self, xor_result: str):
"""
:param xor_result: 48位01字符串
:return: 返回32位01字符串
"""
result = ""
for i in range(0, 8):
# 将48位数据分为6组,循环进行
block = xor_result[i * 6:(i + 1) * 6]
line = int(block[0] + block[5], 2)
colmn = int(block[1:5], 2)
res = bin(self.S[i][line*16 + colmn])[2:]
if len(res) < 4:
res = '0' * (4 - len(res)) + res
result += res
return result

def __iteration(self, bin_plaintext: str, key_list: list):
"""
:param bin_plaintext: 01字符串,64位
:param key_list: 密钥列表,共16个
:return: 进行F函数以及和left异或操作之后的字符串
"""
left = bin_plaintext[0:32]
right = bin_plaintext[32:64]
for i in range(0, 16):
next_lift = right
f_result = self.__f_funtion(right, key_list[i])
next_right = self.__xor_function(left, f_result)
left = next_lift
right = next_right
bin_plaintext_result = left + right
return bin_plaintext_result[32:] + bin_plaintext_result[:32]

def encode(self, plaintext):
"""
:param plaintext: 明文字符串
:return: 密文字符串
"""
bin_plaintext = self.str2bin(plaintext)
bin_plaintext_block = self.__get_block_list(bin_plaintext)
ciphertext_bin_list = []
key_list = self.__get_key_list()
for block in bin_plaintext_block:
# 初代ip置换
sub_ip = self.__substitution(block, self.ip)
ite_result = self.__iteration(sub_ip, key_list)
# 逆ip置换
sub_ip1 = self.__substitution(ite_result, self.ip1)
ciphertext_bin_list.append(sub_ip1)
ciphertext_bin = ''.join(ciphertext_bin_list)
result = self.__bin2int(ciphertext_bin)
return bytes(result).hex().upper()

def decode(self, ciphertext):
'''
:param ciphertext: 密文字符串
:return: 明文字符串
'''
b_ciphertext = binascii.a2b_hex(ciphertext)
bin_ciphertext = self.__int2bin(list(b_ciphertext))
bin_plaintext_list = []
key_list = self.__get_key_list()
key_list = key_list[::-1]
bin_ciphertext_block = [bin_ciphertext[i:i + 64] for i in range(0, len(bin_ciphertext), 64)]
for block in bin_ciphertext_block:
sub_ip = self.__substitution(block, self.ip)
ite = self.__iteration(sub_ip, key_list)
sub_ip1 = self.__substitution(ite, self.ip1)
bin_plaintext_list.append(sub_ip1)
bin_plaintext = ''.join(bin_plaintext_list).replace('00000000', '')
return self.bin2str(bin_plaintext)

def main(self):
select = input("Please selecting:\n1、Encryption\t 2、Decrpytion\nYour selecting:")
if select == '1':
plaintext = input("Input plaintext:")
# print("Your plaintext is:{}".format(plaintext))
ciphertext = self.encode(plaintext)
print("The ciphertext is:{}".format(ciphertext))
elif select == '2':
plaintext = input("Input ciphertext:")
# print("Your ciphertext is:{}".format(plaintext))
plaintext = self.decode(plaintext)
print("The plaintext is:{}".format(plaintext))
# print(len(plaintext))
else:
input("Please selecting again!")
self.main()


if __name__ == '__main__':
mydes = ArrangeSimpleDES()
mydes.modify_secretkey()
while True:
mydes.main()
print("")

c++版本:

1
2
3
4
5
6
7
8
9
10
11
12
13
14
15
16
17
18
19
20
21
22
23
24
25
26
27
28
29
30
31
32
33
34
35
36
37
38
39
40
41
42
43
44
45
46
47
48
49
50
51
52
53
54
55
56
57
58
59
60
61
62
63
64
65
66
67
68
69
70
71
72
73
74
75
76
77
78
79
80
81
82
83
84
85
86
87
88
89
90
91
92
93
94
95
96
97
98
99
100
101
102
103
104
105
106
107
108
109
110
111
112
113
114
115
116
117
118
119
120
121
122
123
124
125
126
127
128
129
130
131
132
133
134
135
136
137
138
139
140
141
142
143
144
145
146
147
148
149
150
151
152
153
154
155
156
157
158
159
160
161
162
163
164
165
166
167
168
169
170
171
172
173
174
175
176
177
178
179
180
181
182
183
184
185
186
187
188
189
190
191
192
193
194
195
196
197
198
199
200
201
202
203
204
205
206
207
208
209
210
211
212
213
214
215
216
217
218
219
220
221
222
223
224
225
226
227
228
229
230
231
232
233
234
235
236
237
238
239
240
241
242
243
244
245
246
247
248
249
250
251
252
253
254
255
256
257
258
259
260
261
262
263
264
265
266
267
268
269
270
271
272
273
274
275
276
277
278
279
280
281
282
283
284
285
286
287
288
289
290
291
292
293
294
295
296
297
298
299
300
301
302
303
304
305
306
307
308
309
310
311
312
313
314
315
316
317
318
319
320
321
322
323
324
325
326
327
328
329
330
331
332
333
334
335
336
337
338
339
340
341
342
343
344
345
346
347
348
349
350
351
352
353
354
355
356
357
358
359
360
361
362
363
364
365
366
367
368
369
370
371
372
373
374
375
376
377
378
379
380
381
382
383
384
385
386
387
388
389
390
391
392
393
394
395
396
397
398
399
400
401
402
403
404
405
406
407
408
409
410
411
412
413
414
415
416
417
418
419
420
421
422
423
424
425
426
427
428
429
430
431
432
433
434
435
436
437
438
439
440
441
442
443
444
445
446
447
448
449
450
451
452
453
454
455
456
457
458
459
460
461
462
463
464
465
466
467
468
469
470
471
472
473
474
475
476
477
478
479
480
481
482
483
484
485
486
487
488
489
490
491
492
493
494
495
496
497
498
499
500
501
502
503
504
505
506
507
508
509
510
511
512
513
514
515
516
517
518
519
520
521
522
523
524
525
526
527
528
529
530
531
532
533
534
535
536
537
538
539
540
541
542
543
544
545
546
547
548
549
550
551
552
553
554
555
556
557
558
559
560
561
562
563
564
565
566
567
568
569
570
571
572
573
574
575
576
577
578
579
580
581
582
583
584
585
586
587
588
589
590
591
592
593
594
595
596
597
598
599
600
601
602
603
604
605
606
607
608
609
610
611
612
613
614
615
616
617
618
619
#include <iostream>
#include <string>
#include <algorithm>
#include <bitset>
#include <windows.h>
using namespace std;
string desKeys[20];
/**
*数据初始置换表
*/
int T1[8][8] = { 58,50,42,34,26,18,10,2,
60,52,44,36,28,20,12,4,
62,54,46,38,30,22,14,6,
64,56,48,40,32,24,16,8,
57,49,41,33,25,17,9,1,
59,51,43,35,27,19,11,3,
61,53,45,37,29,21,13,5,
63,55,47,39,31,23,15,7 };
/**
*密钥初始置换表
*/
int T2[8][7] = { 57,49,41,33,25,17,9,
1,58,50,42,34,26,18,
10,2,59,51,43,35,27,
19,11,3,60,52,44,36,
3,55,47,39,31,23,15,
7,62,54,46,38,30,22,
14,6,61,53,45,37,29,
21,13,5,28,20,12,4 };

/**
*密钥循环左移位数表
*/
int T3[16] = { 1,1,2,2,2,2,2,2,1,2,2,2,2,2,2,1 };

/**
*密钥压缩置换表
*/
int T4[8][6] = { 14,17,11,24,1,5,
3,28,15,6,21,10,
23,19,12,4,26,8,
16,7,27,20,13,2,
41,52,31,37,47,55,
30,40,51,45,33,48,
44,49,39,56,34,53,
46,42,50,36,29,32 };

/**
*数据扩展表
*/
int T5[8][6] = { 32,1,2,3,4,5,
4,5,6,7,8,9,
8,9,10,11,12,13,
12,13,14,15,16,17,
16,17,18,19,20,21,
20,21,22,23,24,25,
24,25,26,27,28,29,
28,29,30,31,32,1 };

/**
*S盒置换表
*/
int S[8][4][16] = { {{14,4,13,1,2,15,11,8,3,10,6,12,5,9,0,7},{0,15,7,4,14,2,13,1,10,6,12,11,9,5,3,8},{4,1,14,8,13,6,2,11,15,12,9,7,3,10,5,0},{15,12,8,2,4,9,1,7,5,11,3,14,10,0,6,13}},
{{15,1,8,14,6,11,3,4,9,7,2,13,12,0,5,10},{3,13,4,7,15,2,8,14,12,0,1,10,6,9,11,5},{ 0,14,7,11,10,4,13,1,5,8,12,6,9,3,2,15},{ 13,8,10,1,3,15,4,2,11,6,7,12,0,5,14,9}},
{{10,0,9,14,6,3,15,5,1,13,12,7,11,4,2,8},{13,7,0,9,3,4,6,10,2,8,5,14,12,11,15,1},{13,6,4,9,8,15,3,0,11,1,2,12,5,10,14,7},{1,10,13,0,6,9,8,7,4,15,14,3,11,5,2,12}},
{{7,13,14,3,0,6,9,10,1,2,8,5,11,12,4,15},{13,8,11,5,6,15,0,3,4,7,2,12,1,10,14,9},{10,6,9,0,12,11,7,13,15,1,3,14,5,2,8,4},{3,15,0,6,10,1,13,8,9,4,5,11,12,7,2,14}},
{{2,12,4,1,7,10,11,6,8,5,3,15,13,0,14,9},{14,11,2,12,4,7,13,1,5,0,15,10,3,9,8,6},{4,2,1,11,10,13,7,8,15,9,12,5,6,3,0,14},{11,8,12,7,1,14,2,13,6,15,0,9,10,4,5,3}},
{{12,1,10,15,9,2,6,8,0,13,3,4,14,7,5,11},{10,15,4,2,7,12,9,5,6,1,13,14,0,11,3,8},{9,14,15,5,2,8,12,3,7,0,4,10,1,13,11,6},{4,3,2,12,9,5,15,10,11,14,1,7,6,0,8,13}},
{{4,11,2,14,15,0,8,13,3,12,9,7,5,10,6,1},{13,0,11,7,4,9,1,10,14,3,5,12,2,15,8,6},{1,4,11,13,12,3,7,14,10,15,6,8,0,5,9,2},{6,11,13,8,1,4,10,7,9,5,0,15,14,2,3,12}},
{{13,2,8,4,6,15,11,1,10,9,3,14,5,0,12,7},{1,15,13,8,10,3,7,4,12,5,6,11,0,14,9,2},{7,11,4,1,9,12,14,2,0,6,10,13,15,3,5,8},{2,1,14,7,4,10,8,13,15,12,9,0,3,5,6,11}} };

/**
*P盒置换表
*/
int P[4][8] = { 16,7,20,21,
29,12,28,17,
1,15,23,26,
5,18,31,10,
2,8,24,14,
32,27,3,9,
19,13,30,6,
22,11,4,25 };


/**

*最终置换表

*/
int T6[8][8] = { 40,8,48,16,56,24,64,32,
39,7,47,15,55,23,63,31,
38,6,46,14,54,22,62,30,
37,5,45,13,53,21,61,29,
36,4,44,12,52,20,60,28,
35,3,43,11,51,19,59,27,
34,2,42,10,50,18,58,26,
33,1,41,9,49,17,57,25 };

/**

*最终置换函数 64位->64位

*函数说明:s为完成最后一轮循环得到的64为数据

*返回值为密文或明文

*/
string final_permutation(string s)
{
string rs = "";
for (int i = 0; i < 8; i++)
{
for (int j = 0; j < 8; j++)
{
rs += s[T6[i][j] - 1];
}
}
return rs;
}

/**

*P盒置换函数 32位->32位

*函数说明:s为S盒的输出

*/
string P_box(string s)
{
string rs = "";
for (int i = 0; i < 4; i++)
{
for (int j = 0; j < 8; j++)
{
rs += (s[P[i][j] - 1]);
}
}
return rs;
}

/**

*S盒置换函数 48位->32位

*函数说明:s为48位数据

*返回值为32位

*/
string S_box(string s)
{
string rs = "";
string s1;
int k1, k2;//S盒的行号和列号
int h = 1;//决定使用那个S盒
for (int i = 0; i <= 42; i = i + 6, h++)
{
k1 = (s[i] - '0') * 2 + (s[i + 5] - '0') * 1;
k2 = (s[i + 1] - '0') * 8 + (s[i + 2] - '0') * 4 + (s[i + 3] - '0') * 2 + (s[i + 4] - '0') * 1;
int x = S[h - 1][k1][k2];
s1 = "";
int y = 8;
for (int j = 1; j <= 4; j++)
{
if (x < y)
{
s1 += "0";
y /= 2;
}
else
{
s1 += "1";
x = x % y;
y /= 2;
}
}
rs += s1;
}
return rs;
}

/**

*异或运算函数

*要求位数相同

*/
string desXOR(string s1, string s2)
{
string rs = "";
for (int i = 0; i < s1.length() && i < s2.length(); i++)
{
rs += ((s1[i] - '0') ^ (s2[i] - '0')) + '0';
}
return rs;
}

/**

*数据扩展函数 32->48

*函数说明:s为数据的右半部分 32位

*扩展成48位的输出

*/
string plaintext_righthalf_extended_permutation(string s)
{
string rs = "";
for (int i = 0; i < 8; i++)
{
for (int j = 0; j < 6; j++)
{
rs += s[T5[i][j] - 1];
}
}
return rs;
}

/**

*密钥压缩置换函数 56位->48位

*函数说明:s为56为的密钥

*输出为48位的子密钥

*/
string secret_key_compression_replacement(string s)
{
string rs = "";
for (int i = 0; i < 8; i++)
{
for (int j = 0; j < 6; j++)
{
rs += s[T4[i][j] - 1];
}
}
return rs;
}

/**

*密钥循环左移函数 56位->56位

*函数说明:k为左移位数 s为密钥

*返回值位数不变

*/
string secret_ket_left_move(int k, string s)//密钥循环左移k位
{
string s1 = s.substr(0, 28);
string s2 = s.substr(28, 28);
string rs = s1.substr(k, 28 - k) + s1.substr(0, k) + s2.substr(k, 28 - k) + s2.substr(0, k);
return rs;
}

/**

*密钥初始置换函数 64位->56位

*函数说明:s为64位的初始密钥

*返回值为56位

*/
string secret_key_initial_permutation(string s)
{

string rs = "";
for (int i = 0; i < 8; i++)
{
for (int j = 0; j < 7; j++)
{
rs += s[T2[i][j] - 1];
}
}

return rs;
}

/**

*明文初始置换函数 64位->64位

*函数说明:s为初始明文 64位

*返回值为6位

*/
string plaintext_initial_permutation(string s)//明文初始置换
{
string rs = "";
for (int i = 0; i < 8; i++)
{
for (int j = 0; j < 8; j++)
{
rs += s[T1[i][j] - 1];
}
}
return rs;
}

/**

*16进制转2进制函数

*函数说明:s为16进制字符串

*返回为2进制字符串

*/
string des_H(string s)
{
string s1;
string rs = "";
for (int i = 0; i < s.length(); i++)
{
int x;
if (s[i] >= '0' && s[i] <= '9')
{
x = s[i] - '0';
}
else
{
x = s[i] - 'A' + 10;
}
s1 = "";
int y = 8;
for (int j = 1; j <= 4; j++)
{
if (x < y)
{
y /= 2;
s1 += "0";
}
else
{
s1 += "1";
x = x % y;
y = y / 2;
}
}
rs += s1;
}
return rs;
}

/**

*2进制转16进制函数

*str为2进制字符串

*返回值为16进制字符串

*/
string des_G(string str)
{
string rs = "";
char temp;
for (int i = 0; i <= str.length() - 4; i = i + 4)
{
int x = (str[i] - '0') * 8 + (str[i + 1] - '0') * 4 + (str[i + 2] - '0') * 2 + str[i + 3] - '0';

if (x >= 10)
{
temp = (char)(x - 10 + 'A');
}
else
{
temp = (char)(x + '0');
}
rs += temp;
}
return rs;
}

/**

*封装函数f

*函数说明:接收32位数据和48位的子密钥 产生一个32位的输出

*str1:32位数据 str2:48位的子密钥

*返回值32位

*/

string des_f(string str1, string str2)
{
string expendR = plaintext_righthalf_extended_permutation(str1);
//cout<<"32位数据扩展为48位结果:"<<expendR<<endl;

string rs = desXOR(expendR, str2);
//cout<<"密钥和扩展数据异或结果:"<<rs<<endl;

rs = S_box(rs);
//cout<<"S盒替代结果(48->32):"<<rs<<endl;

rs = P_box(rs);
//cout<<"P盒替代结果(32->32):"<<rs<<endl;

return rs;
}

/**

*子密钥生成函数

*函数说明:s为给定的密钥

*生成16个子密钥

*/


void des_generateKeys(string s)
{

s = secret_key_initial_permutation(s);

for (int i = 1; i <= 16; i++)
{
s = secret_ket_left_move(T3[i - 1], s);
desKeys[i] = secret_key_compression_replacement(s);
}
}
/*
* 明文字符串转换成0/1字符串
*/
string des_StrToBitStr(string str)
{
bitset<64> bstr;
for (int i = 0; i < 8; i++)
{
bitset<8> bits = bitset<8>(str[i]);
for (int j = 0; j < 8; j++)
{
bstr[i * 8 + j] = bits[7 - j];
}
}
string s = bstr.to_string();
//添加一个翻转操作
reverse(begin(s), end(s));
return s;
}
/*
* 0/1字符串装换为字符形式的字符串
*/
string des_BitStrToStr(string bstr)
{
string str = "";
//每八位转化成十进制,然后将数字结果转化成字符
int sum;
for (int i = 0; i < bstr.size(); i += 8)
{
sum = 0;
for (int j = 0; j < 8; j++)
if (bstr[i + j] == '1')
sum = sum * 2 + 1;
else
sum = sum * 2;
str = str + char(sum);
}
return str;

}

string chardeel(string& str1, string& str2) {
string temp_str = "";
int divi_times = (str1.size() % 8 ? str1.size() / 8 + 1 : str1.size() / 8); //计算分组个数
for (int i = 0; i < divi_times; ++i) { //每个分组单独转换成二进制串
string str1_temp = str1.substr(8 * i, 8); //substr(start,len)

bool jude = false;
int addchar = 0;
if (str1_temp.size() % 8) {
jude = true;
addchar = 8 - str1_temp.size() % 8;
}
int sub = str1_temp.size() * 8;
if (jude) {
for (int i = 0; i < addchar; ++i) {
str1_temp += 'a';
}
}
str1_temp = des_StrToBitStr(str1_temp);
if (jude) {
for (int i = 0; i < addchar * 8; ++i) {
str1_temp[sub+i] = '0';
}
}
temp_str = temp_str + str1_temp;

}
str2 = des_H(str2);
return temp_str;
}

/**

*DES加密函数 64位->64位

*函数说明:str1为64位的给定明文

*返回值为64位的密文

*/

string des_encrypt(string str1, string str2)
{
str1 = chardeel(str1, str2); //明文分组和填充,返回01字符串

des_generateKeys(str2); //生成16个子密钥


int divi_times = str1.size() / 64; //分成多少组去进行des
string rs_temp = "";

for (int i = 0; i < divi_times; ++i) {
string str1_temp = str1.substr(i * 64, 64);

//第一步:明文初始置换 64->64
str1_temp = plaintext_initial_permutation(str1_temp);

//第二步:数据分组
string left = str1_temp.substr(0, 32);
string right = str1_temp.substr(32, 32);
string newleft;

//第三步:16轮迭代
for (int i = 1; i <= 16; i++)
{
newleft = right;
right = desXOR(left, des_f(right, desKeys[i]));
left = newleft;
}

//第四步:合并数据 注意位R16L16
string rs = right + left;

//结尾置换
rs = final_permutation(rs);
rs_temp = rs_temp + rs;
}

return rs_temp;

}
/**

*解密函数

*str为密文

*输出明文

*/
string des_decrypt(string str)
{
int divi_times = str.size() / 64; //分成多少组去进行des
string rs_temp = "";

for (int i = 0; i < divi_times; ++i) {
string str_temp = str.substr(i * 64, 64);
//把密文当作明文进行初始明文置换
str_temp = plaintext_initial_permutation(str_temp);

//左右分组
string left = str_temp.substr(0, 32);
string right = str_temp.substr(32, 32);

string newleft;

//逆序的子密钥使用 16轮迭代
for (int i = 16; i >= 1; i--)
{
newleft = right;
right = desXOR(left, des_f(right, desKeys[i]));
left = newleft;
}

//合并
string rs = right + left;

//最后置换
rs = final_permutation(rs);
rs_temp = rs_temp + rs;
}
rs_temp = des_BitStrToStr(rs_temp);
return rs_temp;
}


int main()
{
/*string str1 = "abc";
cout << str1.max_size();*/
SetConsoleOutputCP(CP_UTF8); // 设置控制台输出为 UTF-8 编码
SetConsoleCP(CP_UTF8); // 设置控制台输入为 UTF-8 编码
string str1 = "";
cout << "请输入明文:";
getline(cin, str1);
string str2 = "";
cout << "请输入密钥(16位):";
getline(cin, str2);
//加密
string rs = des_encrypt(str1, str2);
cout << "密文(二进制):" << rs << endl;
//解密
rs = des_decrypt(rs);
cout << "明文(16进制):" << rs << endl;
return 0;
}

reference:

密码学——AES/DES加密算法原理介绍 - 枫のBlog

通俗易懂,十分钟读懂DES,详解DES加密算法原理,DES攻击手段以及3DES原理-CSDN博客

您的支持将鼓励我继续创作!

欢迎关注我的其它发布渠道